募集要項
募集要項ダウンロード
  

募集要項ダウンロード

{{cabinetFile.CabinetFile.filename}} >  募集要項ダウンロード
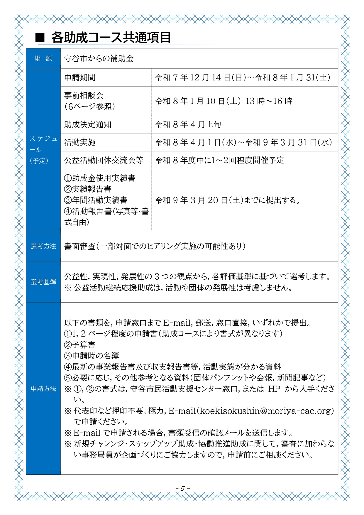
各助成コース共通項目

 

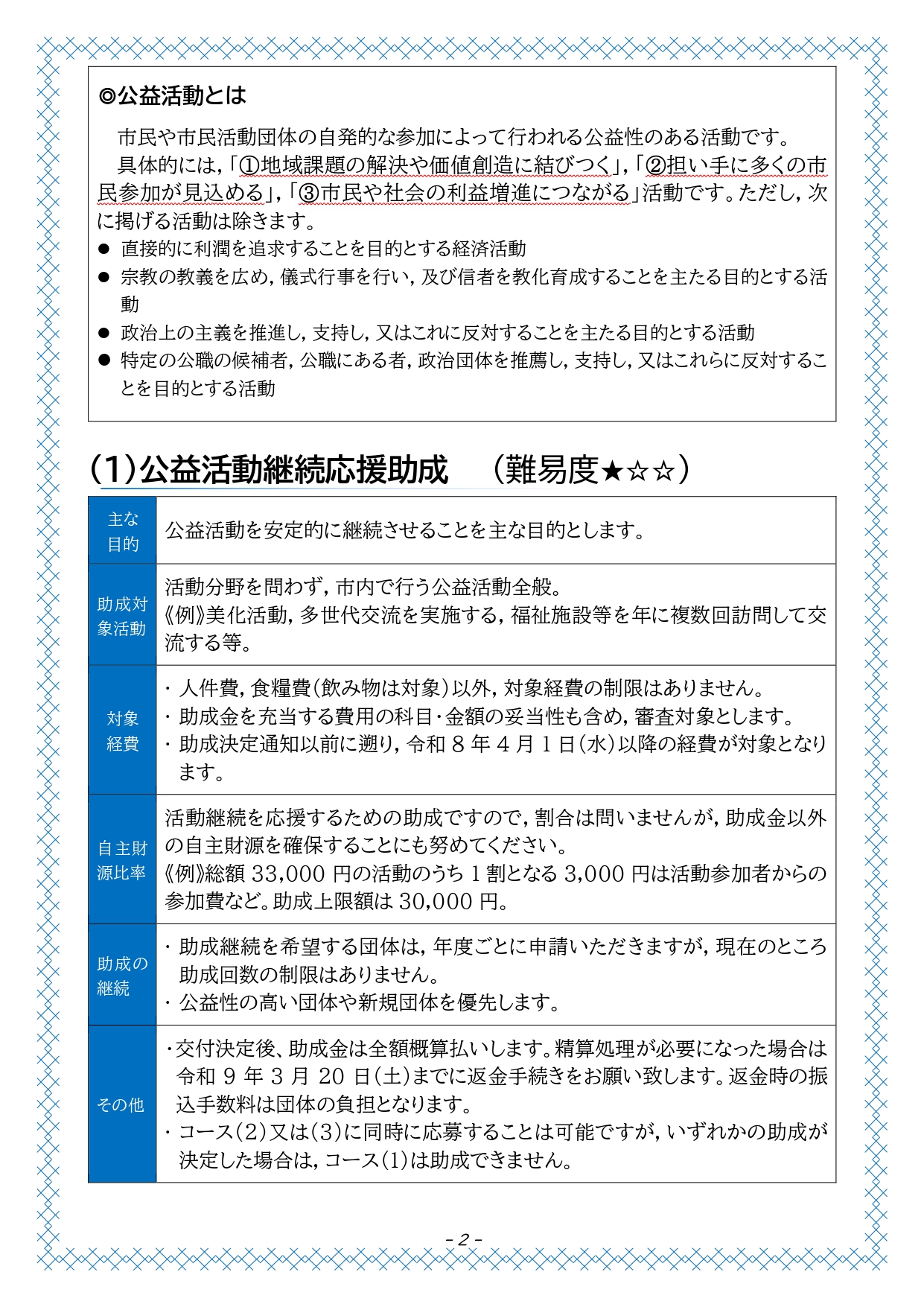
目的 当該助成金の活用により,公益活動を通じて,市民や団体同士が交流し,助け合い,支え合う地域社会を形成すること,かつ協働のきっかけを生み出し,協働のまちづくりを広げることを目的としています。
応募資格

応募できる団体は,以下の応募資格をすべて満たしている団体です。

● 市内で公益活動を行っている,もしくは行おうとしている会員5名以上の団体

● 活動が,団体構成員のみを対象としたものではない団体

● 市及びまちづくり協議会から補助金等を受けていない団体

● 本協会に会員登録している,もしくは会員登録する予定であり,本協会の活動に積極的に参画いただける団体

 

※協会の登録方法は、促進協会に登録するをご確認ください。

公益活動についてはこちらを確認ください。

財源  守谷市からの補助金
スケジュール(予定)       申請期間(二次募集)

 令和7年7月8日~令和7年8月10日 

 事前相談会

 令和7年7月20日 13時~16時

 コース(1)(2次募集は継続応援助成のみ)

 助成審査・助成決定通知 令和7年9月上旬

 コース(2),(3)

 助成審査・助成決定通知 令和7年4月上旬

 活動実施

 令和7年4月1日~令和8年3月31日

 公益活動団体交流会等  令和7年度中に1~2回程度開催予定
 助成金使用実績書提出  令和8年3月20日(金)までに提出する。

 決算書,実績報告書,

 活動報告書類提出

 年度終了後,速やかに提出する。 
選考方法 書面審査(一部対面でのヒアリング実施の可能性あり)
選考基準

公益性,実現性,発展性の3つの観点から,各評価基準に基づいて選考します。

※ 公益活動継続応援助成は,活動や団体の発展性は考慮しません。

申請方法

コースのページでご確認ください。

(1)公益活動継続応援助成ページへ

(2)新規チャレンジ・ステップアップ助成ページへ

(3)協働推進助成ページへ

条 件 助成効果を市民に発信し,活動参加につなげるため,ご提出いただく活動報告書類などを守谷市民活動支援センターHPなどにて公開・発信することにご同意いただきます。※ 個人の電話番号や住所など,非公開を希望する個人情報は除きます。
その他
  • ご連絡いただいた個人情報は,当協会事務局を運営する守谷市民活動支援センターの個人情報保護方針に沿って,本事業の運営及び関連するご連絡のみに使用いたします。
  • 助成対象活動で作成する広報物などには,必ず本助成事業からの助成である旨,記載してください。
申し込み・お問い合わせ先

もりや公益活動促進協会
(事務局:守谷市民活動支援センター)

住所

 

守谷市民活動支援センター
〒302-0119
守谷市御所ケ丘5丁目25番地1 守谷市交流プラザ2階

電話

 0297-46-3370

FAX

 0297-46-3320

開館時間

 9:00~17:00

休館日

 月曜日、年末年始